SACPS
內聯網
LOGIN IN
主頁
學校簡介
校長的話
2022-2023年度
2023-2024年度
2024-2025年度
2025-2026年度
學校背景
關注項目
辦學目標及校訓
抱負及使命
核心價值
年度計劃
法團校董會
校車服務
學校設備
地下
1 樓
2 樓
3 樓
4、5 樓
6 樓
7 樓
校歌
語境電視台
活動剪影
課程發展
課程特色
靈活課時
STEM
全方位學習
校本理財課程
資優教育
評估及課業政策
專業協作計劃
課程通訊
教師專業發展
語境教學
Language-rich Environment
Print-rich Environment
Our Native-speaking English Teachers
LRLE Activities
中文科
課程特色
學生作品
活動花絮
學習網站
英文科
Curriculum
Native-speaking English Teachers
Student's Good Work
Activity Highlights
Links
數學科
課程特色
活動花絮
學習網站
常識科
課程特色
活動花絮
學習網站
資訊科技科
課程特色
活動花絮
學習網站
視覺藝術科
課程特色
學生作品
活動花絮
名家介紹
短片示範
教師作品展
學生作品展
學習網站
音樂科
課程特色
學生作品
活動花絮
學習網站
體育科
課程特色
舞蹈課程
活動花絮
學習網站
宗教教育科
課程特色
活動花絮
信仰小團體
常用禱文
學習網站
圖書
課程特色
圖書館資訊
常用
電子閱讀資源
上載Video
圖書短片
活動花絮
校風及支援
學生培育及訓輔理念
學生培育架構
德育及國民教育
國民教育及國家安全教育學習材料
活動花絮
校本訓輔活動
學生服務隊伍
學生支援服務
資源共享
學生自學連結
學生活動
課外活動簡介
課後活動小組
Day 4多元智能課
健康校園
課外活動剪影
課外活動小組剪影
音樂小組
制服團體
全校活力操
護脊操
護眼操
低碳天地
學生成就
第一考期
成績優異獎
第二考期
成績優異獎
學科優異獎
第三考期
學業成就獎
成績優異獎
學科優異獎
進步獎
操行獎
中文
24-25年度
23-24年度
22-23年度
21-22年度
20-21年度
英文
24-25年度
23-24年度
22-23年度
21-22年度
20-21年度
數學
24-25年度
23-24年度
21-22年度
22-23年度
20-21年度
常識
24-25年度
23-24年度
22-23年度
21-22年度
20-21年度
視藝
24-25年度
23-24年度
22-23年度
21-22年度
20-21年度
音樂
24-25年度
23-24年度
22-23年度
21-22年度
20-21年度
體育
24-25年度
23-24年度
22-23年度
21-22年度
20-21年度
資訊科技
24-25年度
23-24年度
22-23年度
21-22年度
20-21年度
宗教
24-25年度
23-24年度
22-23年度
21-22年度
20-21年度
圖書
25-26年度
24-25年度
23-24年度
21-22年度
20-21年度
舞蹈
24-25年度
23-24年度
22-23年度
21-22年度
20-21年度
戲劇
23-24年度
22-23年度
其他
24-25年度
23-24年度
22-23年度
21-22年度
20-21年度
入學及升中
入學申請
升中資訊
中學學位分配辦法
派位結果
不受學校網限制選校手冊
中學資訊
中學概覽 2024-2025
小一入學資訊 (幼稚園家長專區)
學校夥伴
家教會
家教會會章
家教會委員名單
歷屆名單
會議記錄
PTA Cafe
活動花絮
學習網站
健康上網 家長資訊站
校友會
校友會會章
校友會幹事名單
歷屆名單
最新消息
時光隧道
活動花絮
校友登記
午膳
校車服務
歷屆畢業生合照
2010-2011年度
2011-2012年度
2012-2013年度
2013-2014年度
2014-2015年度
2015-2016年度
2016-2017年度
2017-2018年度
2018-2019年度
2019-2020年度
2020-2021年度
2021-2022年度
2022-2023年度
2023-2024年度
2024-2025年度
傳媒報導
聯絡我們
聯絡方法
學校位置圖
最新消息
榮譽榜
傳媒報導
最新消息
榮譽榜
傳媒報導
最新消息
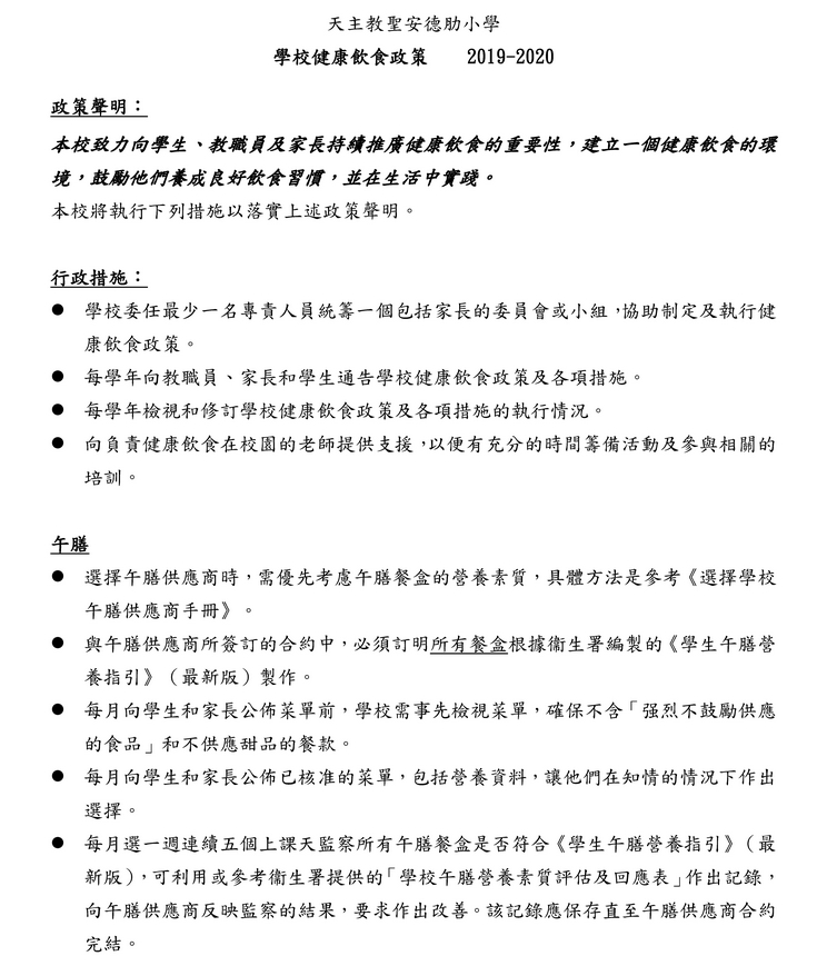
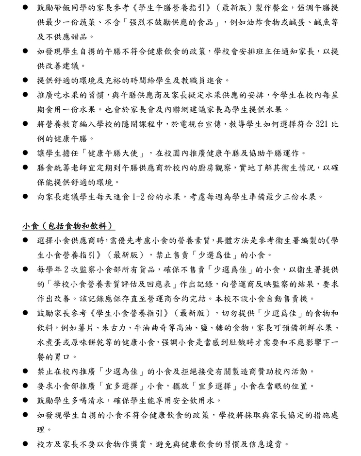
2019-2020 健康飲食政策
2019-09-20
登入名稱
密碼
主頁
學校簡介
校長的話
2022-2023年度
2023-2024年度
2024-2025年度
2025-2026年度
學校背景
關注項目
辦學目標及校訓
抱負及使命
核心價值
年度計劃
法團校董會
校車服務
學校設備
地下
1 樓
2 樓
3 樓
4、5 樓
6 樓
7 樓
校歌
語境電視台
活動剪影
課程發展
課程特色
靈活課時
STEM
全方位學習
校本理財課程
資優教育
評估及課業政策
專業協作計劃
課程通訊
教師專業發展
語境教學
Language-rich Environment
Print-rich Environment
Our Native-speaking English Teachers
LRLE Activities
中文科
課程特色
學生作品
活動花絮
學習網站
英文科
Curriculum
Native-speaking English Teachers
Student's Good Work
Activity Highlights
Links
數學科
課程特色
活動花絮
學習網站
常識科
課程特色
活動花絮
學習網站
資訊科技科
課程特色
活動花絮
學習網站
視覺藝術科
課程特色
學生作品
活動花絮
名家介紹
短片示範
教師作品展
學生作品展
學習網站
音樂科
課程特色
學生作品
活動花絮
學習網站
體育科
課程特色
舞蹈課程
活動花絮
學習網站
宗教教育科
課程特色
活動花絮
信仰小團體
常用禱文
學習網站
圖書
課程特色
圖書館資訊
常用
電子閱讀資源
上載Video
圖書短片
活動花絮
校風及支援
學生培育及訓輔理念
學生培育架構
德育及國民教育
國民教育及國家安全教育學習材料
活動花絮
校本訓輔活動
學生服務隊伍
學生支援服務
資源共享
學生自學連結
學生活動
課外活動簡介
課後活動小組
Day 4多元智能課
健康校園
課外活動剪影
課外活動小組剪影
音樂小組
制服團體
全校活力操
護脊操
護眼操
低碳天地
學生成就
第一考期
成績優異獎
第二考期
成績優異獎
學科優異獎
第三考期
學業成就獎
成績優異獎
學科優異獎
進步獎
操行獎
中文
24-25年度
23-24年度
22-23年度
21-22年度
20-21年度
英文
24-25年度
23-24年度
22-23年度
21-22年度
20-21年度
數學
24-25年度
23-24年度
21-22年度
22-23年度
20-21年度
常識
24-25年度
23-24年度
22-23年度
21-22年度
20-21年度
視藝
24-25年度
23-24年度
22-23年度
21-22年度
20-21年度
音樂
24-25年度
23-24年度
22-23年度
21-22年度
20-21年度
體育
24-25年度
23-24年度
22-23年度
21-22年度
20-21年度
資訊科技
24-25年度
23-24年度
22-23年度
21-22年度
20-21年度
宗教
24-25年度
23-24年度
22-23年度
21-22年度
20-21年度
圖書
25-26年度
24-25年度
23-24年度
21-22年度
20-21年度
舞蹈
24-25年度
23-24年度
22-23年度
21-22年度
20-21年度
戲劇
23-24年度
22-23年度
其他
24-25年度
23-24年度
22-23年度
21-22年度
20-21年度
入學及升中
入學申請
升中資訊
中學學位分配辦法
派位結果
不受學校網限制選校手冊
中學資訊
中學概覽 2024-2025
小一入學資訊 (幼稚園家長專區)
學校夥伴
家教會
家教會會章
家教會委員名單
歷屆名單
會議記錄
PTA Cafe
活動花絮
學習網站
健康上網 家長資訊站
校友會
校友會會章
校友會幹事名單
歷屆名單
最新消息
時光隧道
活動花絮
校友登記
午膳
校車服務
歷屆畢業生合照
2010-2011年度
2011-2012年度
2012-2013年度
2013-2014年度
2014-2015年度
2015-2016年度
2016-2017年度
2017-2018年度
2018-2019年度
2019-2020年度
2020-2021年度
2021-2022年度
2022-2023年度
2023-2024年度
2024-2025年度
傳媒報導
聯絡我們
聯絡方法
學校位置圖